女生参加常州音乐节被安检强制脱衣?当事人:主办方提供的衣物很透,在换衣的仓库发现摄像头;辖区派出所确认接到举报,双方已协商完毕

Connor 火币网官网 2025-10-07 7 0

10月4日,有博主发文称,她作为购票观众,在常州太湖湾银河左岸音乐节安检入口,被工作人员要求强制脱掉衣服。

女生参加常州音乐节被安检强制脱衣?当事人:主办方提供的衣物很透,在换衣的仓库发现摄像头;辖区派出所确认接到举报,双方已协商完毕

常州太湖湾音乐节海报

该博主发文称,“一名女性工作人员突然拦截我,称衣服有问题,另一名女性工作人员把我带到车库,在没有私密空间的仓库里,她要求我脱下自己的衣服,换上主办方提供的T恤。”博主称,自己明确表示没带备用衣服,也没穿内衣,不方便脱衣,但对方却重复称这是主办方要求。在女性提出在场有男性后,工作人员要求男性离开,并用一件雨衣为她遮挡,但她称,主办方提供的衣物很透,且在仓库角落看见有摄像头,忍受不了大哭,并报警。“我亲眼见到其他观众也被安检人员拉扯肩带、拽裙角”,该博主质疑,音乐节安检要求女生当众脱衣,侵犯了她的尊严。

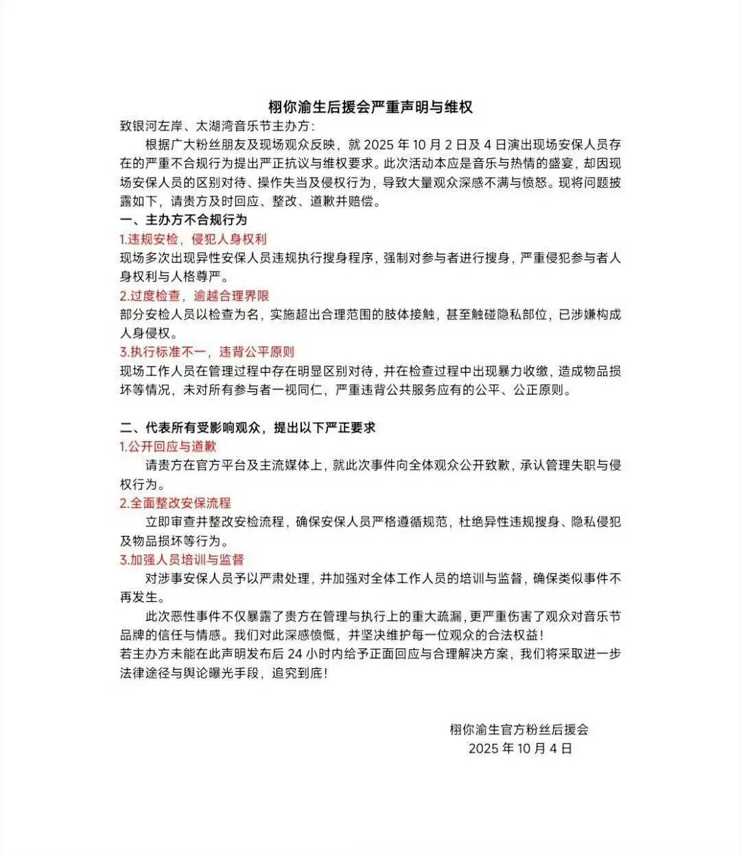
博主发文后,不少观众也称,自己也被安检要求强制搜身。10月4日,有明星粉丝后援会发文,声讨主办方不合规行为,称违规安检侵犯他人权益,过度检查、触碰隐私部位,检查过程中出现暴力收缴等。要求主办方公开回应与道歉、全面整改安保流程。

女生参加常州音乐节被安检强制脱衣?当事人:主办方提供的衣物很透,在换衣的仓库发现摄像头;辖区派出所确认接到举报,双方已协商完毕

粉丝后援会发文维权

5日下午,辖区潘家派出所工作人员确认,10月4日上午,确实接到有前述女生报警称被强制安检,此事双方已协商完毕,“并不涉及案件”。

10月4日晚,涉事女生发博称,事情经过已与公安部门沟通,“主办方及工作人员已就此事向我真诚道歉”。

女子发文称主办方已道歉

10月5日,记者就此事咨询常州市文旅局。工作人员表示,活动主办方系南京悠悠行文化传播有限公司,已接到大量关于此事投诉的12345工单,目前已转至武进区文旅局介入处理。

记者尝试联系活动主办方南京悠悠行文化传播有限公司,截至发稿电话未获接通。

来源:极目新闻

评论